3. Inhibidores De Akt
3. Inhibidores De Akt
Son numerosos los estudios que avalan la importancia de Akt en los procesos tumorales (20). La vía PI3K/Akt es una diana terapéutica que representa una alternativa atractiva e importante para el desarrollo de nuevos agentes antitumorales. Seguidamente se describen las principales clases de inhibidores de Akt desarrollados en los últimos años.
-6.jpg)
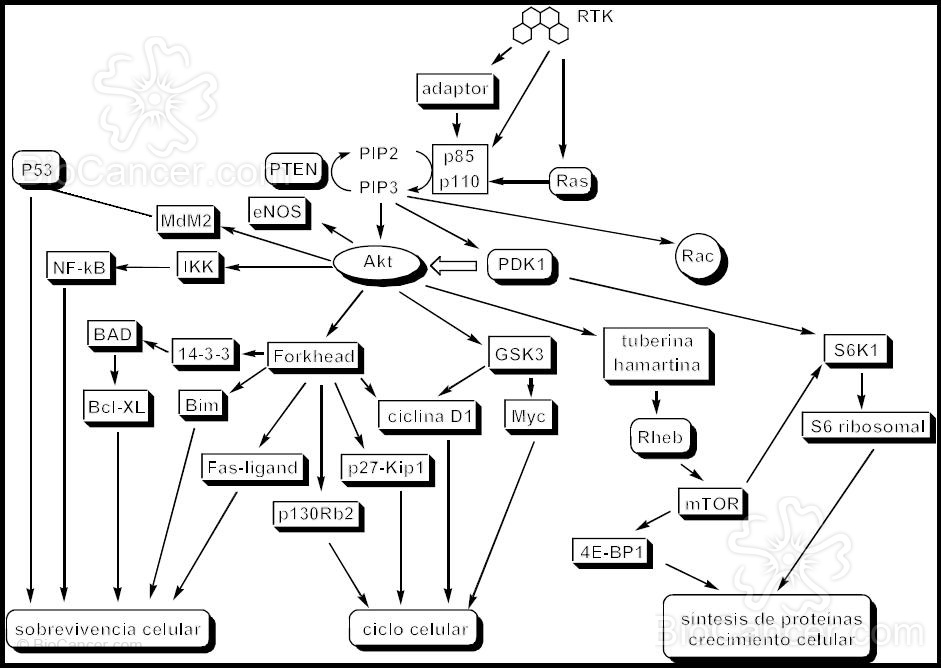
Figura 5.- Cascada de señalización PI3K / Akt implicada en cáncer humano. Los factores de crecimiento RTK reclutan PI3K, que es un heterodímero de las subunidades reguladora p85 y la subunidad catalítica p110, sobre la membrana. Ras también puede realizar este anclaje de PI3K, que una vez en la membrana fosforila PIP2 para convertirlo en PIP3, que a su vez recluta las serina / treonina quinasas PDK1 y Akt. Consecuentemente PDK1 fosforila y activa Akt que retorna hacia el citosol y regula las proteínas efectoras que continúan la cascada. Akt promueve la supervivencia celular mediante la inhibición de factores pro-apoptóticos tales como Bad, forkhead y p53 y activa proteínas de pro-supervivencia tal como NF- B. Además, Akt estimula la síntesis proteica y el crecimiento celular mediante la activación de mTOR por la inhibición del complejo tuberina / harmatina.