3. Estructura De Las Metaloproteinasas


3.    Estructura De Las Metaloproteinasas

Basándose en consideraciones estructurales y funcionales, las MMPs constituyen una superfamilia de proteínas que pueden ser clasificadas dentro de, al menos, 3 familias diferentes: colagenasas, gelatinasas y estromalisinas (2), todas ellas similares en cuanto a que contienen un sitio de unión al zinc y que pueden ser inhibidas mediante agentes quelantes y por inhibidores específicos de tejidos (1). Sin embargo, difieren en la especificidad de substrato (7).

La comparación de las secuencias de aminoácidos (aa) de los diferentes miembros de la familia de las MMPs revelan numerosos dominios con aparentes funciones específicas: un predominio que codifica una secuencia líder que permiten a estas proteinasas ser secretadas; un prodominio de unos 80 aa que participan en el mantenimiento de la latencia de estas enzimas; un dominio catalítico de aproximadamente unos 170 residuos que contienen la región de unión al zinc y, finalmente, un extremo carboxilo terminal de unos 200 aa. En estos dominios hay 2 motivos que están muy conservados en todas las MMPs. Por un lado, la región del propéptido que contiene la secuencia PRCG(V/N)PD, donde el residuo de cisteína parece ser esencial para el mantenimiento de la latencia de la enzima y, por otro, el dominio catalítico que contiene una secuencia HEXGHXXEYHS, que parece estar implicada en la coordinación del átomo de zinc al sitio activo de la enzima (8,9) (Figura. 1).

En base a todo esto, tanto la organización como la estructura tridimensional de las MMPs son aspectos importantes a tener en cuenta para el diseño de los inhibidores.



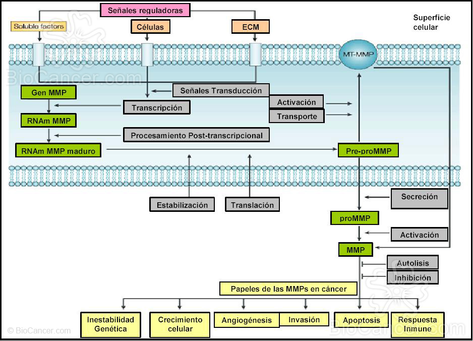
Niveles de regulación de la expresión y actividad de las MMPs

Figura 2. Niveles de regulación de la expresión y actividad de las MMPs. Numerosas señales de regulación tales como factores solubles, interacciones célula-matriz extracelular o los contactos célula-célula a través de receptores específicos en la superficie celular inician una cascada de eventos que permiten la generación y el comienzo de la actividad de las metaloproteinasas, las cuales están localizadas en la superficie celular ancladas a la membrana (MT-MMPs) o bien son secretadas al medio extracelular (proMMP). Estas últimas son activadas mediante diferentes mecanismos y participan en numerosos procesos que promueven el desarrollo del cáncer (amarillo), que incluye la inestabilidad genética, el crecimiento celular, la angiogénesis y la invasión. También interfieren en la inducción de la apoptosis y en la respuesta antitumoral del sistema inmune del hospedador. La autolisis de las MMPs o los inhibidores pueden interferir en la generación de estos efectos celulares. Los niveles de regulación de las metaloproteinasas que podrían ser dianas terapéuticas se muestran en color gris, e incluyen las respuestas celulares a las señales reguladoras, a las señales de transducción, a la inducción de la transcripción, a los procesos post-transcripcionales, a la activación de las MMPs, al transporte y a la secreción.